國資委設定央企KPI!軍工板塊集體沸騰,新抱團來了?
2月23日, A股三大指數早盤低開高走,午后震蕩下行,最終集體收跌。滬深兩市全天成交1.02萬億元,是春節后連續4個交易日超過1萬億元。兩市超過2800只個股下跌。

// 軍工股集體大漲 //
盤面上,軍工股領漲兩市。新余國科(行情300722,診股)漲超19%,中航機電(行情002013,診股)、航天動力(行情600343,診股)、洪都航空(行情600316,診股)等多股漲停,中航重機(行情600765,診股)、北摩高科(行情002985,診股)等紛紛跟漲。

消息顯示,國資委正在編制中央企業“十四五”規劃來確定中央企業未來增長的指標,今年要推動央企凈利潤、利潤總額增速高于國民經濟增速。
中信建投(行情601066,診股)表示,軍工板塊調整充分,景氣度面臨再次確認,改革紅利有望驅動軍工上市公司數量快速增長、質量不斷優化,研究可視度和關注度持續提升,軍工行業有望在“十四五”期間成長為大行業。
// 國資委設定央企今年KPI //
2月23日下午,國務院新聞辦公室舉行新聞發布會,介紹國企改革發展有關情況。
國資委主任郝鵬表示,國資委今年提出了中央企業的經營目標,就是要推動中央企業凈利潤、利潤總額增速要高于國民經濟的增速,營業收入利潤率、研發投入強度、全員勞動生產率都要有明顯提高,同時還要保持資產負債率的穩健可控。
郝鵬指出,做好今年的國資國企改革發展工作十分重要。今年提出的“兩利四率”目標,主要是引導企業更加突出主責主業,聚焦提質增效、聚焦改革創新,確保更好地實現高質量發展。圍繞這一目標,今年要重點做好八個方面的工作:
一是要全面參與構建新發展格局,充分發揮好中央企業的帶動和牽引作用。
二是要大力加強科技創新工作,確保取得更多突破性、標志性成果。
三是要抓緊抓實國企改革三年行動,確保今年完成國企改革三年行動任務的70%以上。
四是要積極推進提質增效升級版,為“六穩”“六保”作出更大貢獻。
五是加快推進國有經濟布局優化和結構調整,促進現代產業體系建設。
六是切實防范好風險,牢牢守住不發生重大風險的底線。
七是進一步提高國資監管效能,積極促進國有資產保值增值。
八是服務支撐好國家重大戰略,帶頭履行好政治責任、社會責任。
//央企重組上市步伐加快 //
郝鵬指出,“十三五”時期,我們加快推進國有資本布局優化和結構調整,先后完成了12組24家中央企業的重組,新組建和接收了5家企業,中央企業的數量和“十二五”末比,從“十二五”末的106家調整到目前的97家,重組的成效非常明顯。
Wind梳理公告顯示,近來汽車、船舶、電力、民航、金融、電信、軍工等重點領域的混合所有制改革試點穩步推進,上市公司已經成為央企混改的主要載體。
2019年3月,美亞柏科(行情300188,診股)與央企國投智能簽署《股份轉讓協議》,由此開啟了央企混合所有制改革的序幕。
2019年8月,中國船舶(行情600150,診股)、中船防務(行情600685,診股)均擬發行股份購買資產并募集配套資金。
2019年9月,為解決同業競爭問題,一汽轎車發布了遲來已久的置換方案:擬將轎車有限100%股權作為置出資產,與一汽股份持有的一汽解放(行情000800,診股)100%股權中的等值部分進行置換。
2020年,南航通航、南航物流分別引入多家投資主體,并實施員工持股。
2021年1月26日,美亞柏科參與央企混改后,交出了一份令各方滿意的成績單:2020年凈利潤36,000萬元-43,000萬元,比上年同期增長24%-48%。
2月5日,作為我國黃金行業唯一央企的控股子公司——中國黃金(行情600916,診股)A股上市。
2月7日,中化國際(行情600500,診股)公告稱,擬以支付現金的方式購買先正達集團股份有限公司持有的江蘇揚農化工(行情600486,診股)集團有限公司39.88%股權,同時揚農集團擬向先正達集團以約102億元出售其直接持有的揚農化工36.17%股份。
兩大央企化工集團上述整合后,先正達集團將專注于農業和種子領域的業務,中化國際則將專注于化工新材料和化工中間體領域的業務。
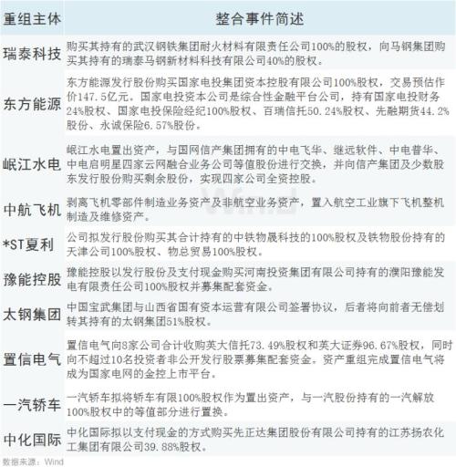
這兩年資產整合重點標的如下:

//97家央企上市公司名錄 //





