鴻蒙2.0來了(附概念股名單)
9月10日下午3點,華為開發者大會2020(HDC.Together)在東莞松山湖舉行。
在大會上,華為常務董事、消費者業務CEO余承東宣布,華為鴻蒙系統升級至2.0版本,即HarmonyOS 2.0。此次HarmonyOS的升級,不僅僅帶來了分布式能力的全面提升,還為開發者提供了完整的分布式設備與應用開發生態,全面賦能全場景智慧生態。明年華為手機將全面支持鴻蒙系統。
概念股名單收好
民生證券分析指出,基于華為手機市占率變化和HMS對華為移動端生態打造的重要意義,HMS的推廣將是國內軟件廠商的歷史機遇。其主要包括以下3點重大利好:
1、為APP提供4億月活,且未來空間持續上升。
2、幫助國內APP出海。目前華為HMS覆蓋全球170多個國家,隨著HMS全球推廣的繼續,生態內的企業有望從國內走向海外,實現從13億用戶往33億用戶市場擴張。
3、提升生態內APP開發商的盈利能力。目前蘋果商店的收入超過450億美金/年,谷歌商店的收入近250億美金/年。HMS作為華為手機生態核心載體,其自帶的華為商店營收將向蘋果與谷歌營收靠近。
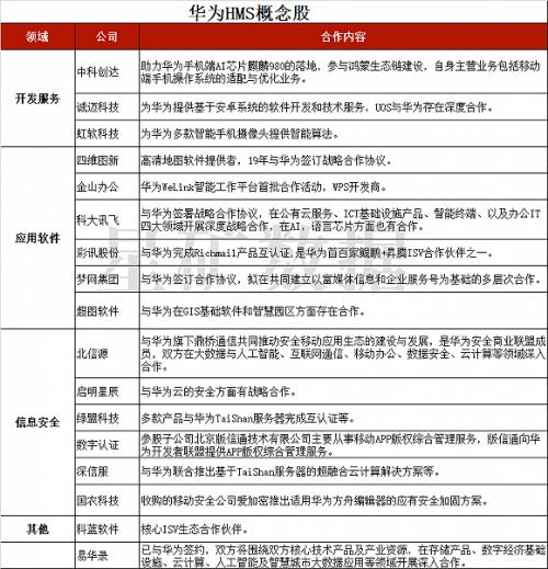
HMS概念股名單如下:

華為主要供應商和替代供應商名單
中信建投(行情601066,診股)分析師劉雙鋒此前分析稱,華為已經采取多種措施應對美國對其技術限制帶來的持續性經營風險。短期上:提前備貨關鍵元器件,庫存周轉由半年拉長至兩年。中期上:1)要求臺積電、日月光等供應商在大陸布局產線;2)成立哈勃投資,加大戰略投資力度,在半導體芯片領域構建新的產業生態;3)擴張業務版圖,減輕單一業務萎縮風險。
長期上:1)加大研發投入,提高芯片自給率,2)推出鴻蒙OS,HMS,鯤鵬服務器,打造自有生態,3)加強國產替代,尋求國內優質供應商。
中信建投證券梳理華為主要供應商和替代供應商名單,具體如下:

梳理華為芯片概念股名單如下:

半導體產業鏈國產化情況:

研報來源:中信建投證券
最后附上華西證券(行情002926,診股)整理的半導體全產業鏈圖解,具體如下:

